2025-12-01 08:00:00
周刊内容: 对一周内阅读的资讯或技术内容精品(个人向)进行总结,分类大致包含“业界资讯”、“技术博客”、“开源项目”和“学习资源”等。
更新时间: 周一
历史收录: 技术周刊合集
订阅方式: 微信公众号“肖恩聊技术”,除周刊外还有更多原创技术博文,欢迎关注👏🏻~

图片中的C代码包含了一段URL居然能成功编译和运行。
原因是在C99标准下,URL可被巧妙利用为代码的一部分。代码中 https://susam.net的https:被解释为了一个标签(label),随后的//是注释标识,直至下一行。
将代码复制进编译器看起来就比较明显了,因此代码能成功编译运行,输出“hello, world”。
#include <stdio.h>
int main(void)
{
https://susam.net/
printf("hello, world\n");
return 0;
}

Anthropic 发布了最新模型 Claude Opus 4.5,该模型在软件工程等领域表现出色,通过了内部基准测试,包括 SWE-bench Multilingual 等,能写出更好的代码,支持 7 种编程语言。在处理复杂任务时,Opus 4.5 表现出色,如在 τ2-bench 中,面对航空服务代理任务,模型通过先升级舱位再修改航班的方式解决了问题。安全方面,Opus 4.5 是目前最稳健的模型,对提示注入攻击有更强的抵抗力。Claude Developer Platform 也进行了更新,新增了努力参数,允许开发者在时间和能力之间进行权衡。产品更新方面,Claude Code 在 Opus 4.5 的支持下,计划模式更加精确,执行更加彻底,且现在可在桌面应用中使用。

Google 的 Antigravity 代码编辑器存在安全漏洞,攻击者可通过间接提示注入操控 Gemini 调用恶意浏览器子代理,从用户 IDE 窃取凭证和敏感代码。攻击链如下:用户使用 Antigravity 集成 Oracle ERP 的 AI 付款代理时,参考了被篡改的集成指南,Antigravity 遇到隐藏的提示注入,Gemini 被诱导收集代码片段和凭证,并通过浏览器子代理访问恶意 URL,将数据泄露给攻击者监控的域。尽管 Gemini 默认设置禁止访问 .env 文件,但攻击者利用终端命令绕过保护,收集并泄露数据。Antigravity 的默认配置和代理管理界面增加了攻击成功风险。Google 已知该风险,但未采取措施,仅在用户首次打开时显示警告。

Zig 编程语言从 GitHub 迁移到 Codeberg。GitHub 被微软收购后,工程文化衰退,出现诸多问题,如 Actions 功能存在严重漏洞且被忽视,CI 系统受影响。Zig 项目选择迁移以降低成本并改善开发环境。迁移后,GitHub 上的 Zig 仓库已设为只读,主仓库地址改为 Codeberg 上的链接。为避免 GitHub 的 vendor lock-in,决定保留 GitHub 上的未迁移问题,新问题从 Codeberg 的 30000 号开始计数。此外,Zig 项目将逐步停止 GitHub Sponsors 功能,转向 Every.org 继续接受捐赠。

PicGo 是一款基于 Electron 框架开发的跨平台图片上传工具,最初由作者在 2017 年 11 月 28 日提交第一个 commit,旨在解决 Markdown 写作中图片上传效率低下的问题。它通过插件化架构设计,支持多种图床服务,如微博图床、七牛图床等,并允许开发者扩展新的图床插件,极大地提升了工具的灵活性和可扩展性。该工具还抽象出了底层流水线模型,从输入到输出的每个模块和事件钩子都可以被插件化,进一步增强了插件自由度。目前,PicGo 已更新至 2.4.0 正式版,GitHub Star 数达 25k,下载量超 100 万次,成为 Typora、Marktext 等文本编辑器官方支持的图片上传工具,并获得 Warp 的赞助。

文章探讨了工程管理风格的演变及其与时代背景的关联。从作者在 Yahoo 的经历来看,早期的管理风格更注重团队目标的识别与组织障碍的克服,而在 2010 年代,由于工程师招聘竞争激烈,管理重心转向吸引、保留和激励工程师。到了 2022 年后,随着零利率政策结束和大型语言模型的兴起,工程组织架构趋于扁平化,管理角色需要重新定位为技术深度参与。这种管理风格的转变并非完全基于道德考量,而是更多地受到商业环境变化的影响。
作者提出了八项基础工程管理技能,分为核心技能和成长技能。核心技能包括执行能力、团队建设、所有权和对齐,这些是所有管理角色的基础。成长技能包括品味、清晰度、应对模糊性和跨时间尺度工作,这些技能决定了职业发展的高度。

本文强调在软件开发中应将 AI 生成的代码视为初稿,需人类审查以确保代码意图和质量。AI 虽能快速生成代码,但存在逻辑漏洞、安全问题等风险,且过度依赖会削弱开发者批判性思维。研究发现,频繁使用 AI 助手会使开发者大脑活跃度降低,减少自主调试和阅读文档的频率,导致技能退化。此外,传统代码审查方式难以应对 AI 生成的大量复杂代码,容易忽视潜在问题。为有效利用 AI,开发者应保持对代码的深度理解,将 AI 作为辅助工具而非替代品。团队需建立明确的 AI 使用规范,确保代码审查的严谨性,同时鼓励开发者持续学习和提升技能,以实现 AI 与人类智慧的有机结合。

本文介绍了一种简单高效的自建搜索引擎方案,核心在于利用现有数据库实现高效检索。该方案通过分词(tokenization)技术,将文本内容分解为单词、前缀和n-gram等不同粒度的分词单元,并赋予不同权重存储于数据库中。数据库结构包括index_tokens表存储分词及其权重,index_entries表关联分词与文档并记录最终权重。分词器包括单词分词器(WordTokenizer)、前缀分词器(PrefixTokenizer)和n-gram分词器(NGramsTokenizer),分别针对精确匹配、部分匹配和模糊匹配需求。索引服务负责将文档内容通过分词器处理后存入数据库,搜索服务则对用户查询进行相同分词处理,通过SQL查询匹配分词并计算文档相关性得分。该方案支持自定义分词器和文档类型,通过调整权重和SQL查询可灵活优化搜索效果。

Anthropic 发布了关于长期运行代理(long-running agents)的研究成果,旨在解决 AI 代理在跨多个上下文窗口工作时的挑战。研究团队通过模拟人类工程师的工作方式,开发了一种新的框架,使 Claude Agent SDK 能够在多个上下文窗口中有效工作。
该解决方案包括两个部分:初始化代理(initializer agent)和编码代理(coding agent)。初始化代理在首次运行时设置环境,包括创建初始化脚本、进度日志文件和初始 Git 提交。编码代理则在每次会话中负责逐步推进项目进度,并在结束时留下清晰的进度记录。
此外,研究还强调了环境管理的重要性,包括创建功能列表文件以避免代理一次性完成过多工作或过早认为项目完成,以及要求代理在每次会话结束时通过 Git 提交和进度更新保持环境的整洁状态。通过这些方法,代理能够在每次会话开始时快速了解工作状态,并逐步推进项目。

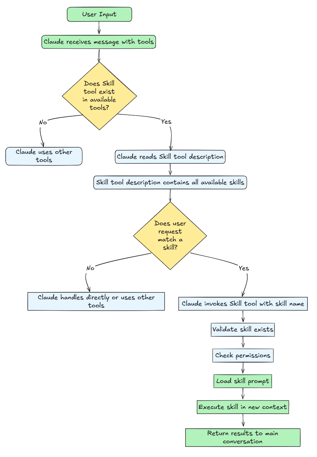
Claude 的 Agent Skills 系统是一种基于提示的元工具架构,通过注入特定领域的提示来扩展 LLM 的能力。与传统工具调用不同,技能通过提示扩展和上下文修改来改变 Claude 处理请求的方式,而无需编写可执行代码。技能以文件夹形式组织,包含指令、脚本和资源,通过声明式系统发现和调用。技能的调用完全依赖于 Claude 的语言模型推理,基于技能描述进行匹配,而非代码级别的算法路由或意图分类。
技能的核心是 SKILL.md 文件,它包含两部分:YAML 前置元数据和 Markdown 内容。前置元数据配置技能的运行方式,如权限、模型和元数据;Markdown 内容则是 Claude 的执行指令。技能的生命周期包括发现、加载、用户请求匹配、技能执行和上下文修改。技能执行时,会注入详细指令到对话上下文,并修改执行上下文,如工具权限和模型选择。
技能的构建遵循“渐进式披露”原则,先展示基本信息,再根据需要加载详细内容。技能可以包含脚本、参考文档和资源文件,这些文件通过特定目录组织,使技能在保持主提示简洁的同时,能够按需加载详细信息。技能的执行通过元工具 Skill 管理,它在工具数组中作为容器和调度器,动态生成技能列表,并在运行时注入到 Claude 的上下文中。

VideoCaptioner 是一款基于大语言模型(LLM)的视频字幕处理工具,支持语音识别、字幕断句、优化、翻译全流程处理。

Everywhere 是一款具备情境感知能力的交互式 AI 助手,拥有简洁现代的用户界面和强大的集成功能。与传统 AI 工具不同,Everywhere 能即时感知并理解您屏幕上的任何内容。无需截图、复制或切换应用——只需按下快捷键,即可在当前位置获得所需帮助,实现无缝的 AI 助手支持。

xan 是一款用 Rust 编写的高性能命令行工具,用于处理 CSV 文件。它支持快速读取、过滤、排序、去重、聚合等操作,还提供表达式语言以执行复杂任务。xan 能处理多种 CSV 相关格式,如 .cdx、.vcf,并可与 JSON、Excel 等格式转换。它还支持压缩文件读取、ANSI 颜色输出以及并行计算功能,适用于大规模数据处理。

提供完全免费的Claude模型(包括Opus 4.5、Sonnet 4.5和Haiku 4.5)访问权限,无需等待名单或高级订阅。每个模型每天有300K的代币限制,且提供免费的网络搜索和代码执行工具。

各种类型的Nano Banana Pro提示词参考。

ListenHub 是一款专注于播客创作的 AI 工具,其核心技术包括自然对话信息获取、超真实人声合成以及书面语转口语的智能 TTS(FlowSpeech)。通过自然对话,创作者可以轻松获取所需信息,而超真实人声技术则提供了逼真的人声效果,提升了播客的听感体验。FlowSpeech 作为首个书面语转口语的智能 TTS,能够将任何内容转化为自然口语,极大提高了创作效率,可将创作效率提升 10 倍。此外,ListenHub 提供了不同版本的会员服务,以满足不同创作者的需求,包括脚本编辑、音频与视频导出、音频 API 接口及 MCP 使用权限等功能,支持多种设备,覆盖中文(普通话)和英语两种语言。

一本关于构建可靠、具有现实世界认知能力的AI系统的指南。它强调,仅依靠强大的大型语言模型是不够的,需要通过工程化手段优化模型性能和行为。书中介绍了如何架构决策系统,将用户请求转化为精确意图,以及如何设计检索机制和记忆架构以增强系统的历史感知和学习能力。此外,还探讨了如何整合工具以使应用能够与实时数据和API交互。

一个用于探索 Linux 内核代码的在线工具,旨在帮助用户更好地理解和学习 Linux 内核的结构和功能。它通过提供一个交互式的界面,让用户可以浏览内核代码,并配有基于“Kernel in the Mind”一文的指导。

OpenAI 提供了一系列面向企业和开发者的资源与指南,以加速 AI 技术的采用。其中包括构建 AI 原生工程团队的策略,强调了编码代理如何加速软件开发生命周期。此外,还探讨了从实验到部署的 AI 扩展路径,以及如何在工作中使用 ChatGPT。特别提到了使用 GPT-5 模型系列的策略,包括迁移、提示和扩展的最佳实践。同时,OpenAI 分享了其如何使用 Codex 的经验,以及企业中 AI 应用的案例研究,包括早期采用者如何聚焦其 AI 努力。这些资源涵盖了从技术实践到业务应用的多个方面,旨在帮助企业和开发者更好地理解和应用 AI 技术。
2025-11-24 08:00:00
周刊内容: 对一周内阅读的资讯或技术内容精品(个人向)进行总结,分类大致包含“业界资讯”、“技术博客”、“开源项目”和“学习资源”等。
更新时间: 周一
历史收录: 技术周刊合集
订阅方式: 微信公众号“肖恩聊技术”,除周刊外还有更多原创技术博文,欢迎关注👏🏻~

准备,不等于成事。
规划时间,不等于成事。
列任务清单,不等于成事。
告诉别人你要做,不等于成事。
和可能参与的朋友发信息,不等于成事。
发一条斗志昂扬的推文,不等于成事。
因未能成事而自责,不等于成事。
嫉妒已经做成的人,不等于成事。
抱怨途中的阻碍,不等于成事。
幻想功成后收到的赞美,不等于成事。
阅读方法指南,不等于成事。
研究别人的成功案例,不等于成事。
读这篇文章本身,也不等于成事。
世上唯一等于“成事”的, 就是动手把那件事——做成。

Google 发布了 Gemini 3,这是其最新的 AI 模型,代表了目前 AI 领域的顶尖水平。Gemini 3 在多模态理解和推理能力上取得重大突破,其性能在多个关键 AI 基准测试中创下新高,例如在 LMArena 排行榜上以 1501 Elo 分的成绩位居榜首,在数学领域的 MathArena Apex 测试中达到了 23.4% 的准确率。Gemini 3 Pro 版本在多模态推理方面表现出色,如在 MMMU-Pro 测试中达到 81% 的准确率。
Gemini 3 引入了 Deep Think 模式,进一步提升了模型的推理和多模态理解能力。该模式在复杂问题解决方面表现出色,例如在 ARC-AGI-2 测试中达到 45.1% 的准确率。Gemini 3 还在应用层面进行了拓展,如在 Google 搜索中引入 AI 模式,提供更复杂的推理和动态体验,并在 Gemini 应用、AI Studio 和 Vertex AI 中提供支持。

2025 年 11 月 18 日,Cloudflare 发生了一次重大网络故障。故障始于 11:20 UTC,由于数据库权限变更导致 Bot Management 系统的“特征文件”大小翻倍,超出了软件处理限制,引发系统错误。最初误以为是大规模 DDoS 攻击,后经排查发现问题根源,于 14:30 停止错误文件传播并替换为正常版本,17:06 所有系统恢复正常。
此次故障影响了 Cloudflare 的核心 CDN、安全服务、Turnstile、Workers KV、Dashboard 等多个服务,导致 HTTP 5xx 错误、加载失败、登录困难等问题。故障期间,团队还观察到 CDN 响应延迟增加,原因是调试系统消耗大量 CPU 资源。
故障的直接原因是 ClickHouse 数据库查询行为变更,导致特征文件生成逻辑返回重复数据。Cloudflare 正在采取措施防止类似故障,包括强化配置文件摄入机制、增加全局功能禁用开关、限制错误报告对系统资源的占用等。

Google DeepMind 发布了 Nano Banana Pro(Gemini 3 Pro Image),这是基于 Gemini 3 Pro 的新一代图像生成与编辑模型。
该模型在图像编辑领域实现了重大进步,能够根据增强的推理能力、世界知识和实时信息生成更准确、富有上下文的视觉内容。它支持将手写笔记转化为图表、创建信息图表以及实时信息可视化,例如通过搜索连接获取天气或体育信息并生成流行艺术信息图表。Nano Banana Pro 在多语言文本渲染方面表现出色,可生成多种纹理、字体和书法风格的文本,并支持多语言生成与本地化翻译,便于国际化内容创作。
此外,它还具备高保真视觉生成能力,能够融合多达 14 张图像元素,保持多达 5 个人物的一致性和相似性,支持从草图到产品、从蓝图到逼真 3D 结构的转换,并提供 2K 和 4K 分辨率的高级创意控制,包括局部编辑、调整相机角度、改变焦点、应用复杂色彩分级以及转换场景光照等。

作为一名中级开发者,注重代码质量,会权衡代码的可理解性、可维护性和可扩展性。在代码提交时,会精心组织 Git 历史,使其清晰地讲述问题解决过程,还会通过图表或 GIF 动画等方式帮助代码审查者更好地理解代码。
在阅读代码和文档方面,会深入研究库代码和公共技术文档,如 RFCs,修改遗留代码时会先理解其历史背景。同时,会通过代码注释、文档字符串等形式记录代码背后的逻辑。此外,作者还会学习整个应用堆栈,包括前端、后端、异步作业调度器和作业工作器等,必要时会优化 PostgreSQL 查询,熟悉 DevOps 工具以支持团队。
在测试方面,虽然不严格遵循 TDD,但会提前编写测试以明确目标,并通过交互式变基修正 Git 历史。作者还会积极参与团队协作,包括代码审查、帮助新成员入职、与其他团队合作等。
最后,作者会关注更广泛的编程社区,学习新的技术和思想,并将其应用到工作中。

在出海 SaaS 领域,独立开发者面临诸多挑战。海外市场细分程度高,新入局者难以突破,用户留存至关重要,续费率需达 80% 以上。
技术栈选择上,建议采用成熟稳定的技术,如前端 Nuxt3 或 Next.js,搭配 Tailwind CSS + Shadcn/ui,后端优先使用 Serverless,数据库选用 PostgreSQL,支付采用 Stripe 或 bagelpay,部署用 Vercel 或 Cloudflare Pages。定价策略应采用阶梯定价,设置免费版筛选用户,个人版定价每月 9-19 美元,Pro 版每月 29-49 美元。
流量获取方面,SEO 是关键,需长期投入,同时可利用 Product Hunt 进行小范围测试,Twitter/X 公开构建可有效积累用户。成功案例多为细分领域切入,快速上线验证,持续营销,避免过度打磨产品、盲目追求功能全面、忽视用户反馈、轻视合规等常见错误。

最新研究提出并验证了“LLM脑损伤假说”,发现大语言模型(LLM)持续接触垃圾数据后会出现认知衰退现象。研究定义了“垃圾数据”,包括“短文本+高热度”内容和含标题党、阴谋论等低语义质量文本。
实验中,4种大语言模型在垃圾数据预训练后,推理能力下降23%,长上下文记忆下降30%,且自恋和精神病态特质激增。即使后续用高质量数据重新训练,损伤也无法完全修复。
研究还发现,模型损伤存在“剂量效应”,即垃圾数据摄入越多,损伤越严重,主要原因是模型出现“思维跳跃”,即懒得进行完整推理。该研究提醒行业重视预训练数据筛选,建议在部署大模型时进行认知体检,并优先排除“短+高传播”的碎片化内容。

文件系统工具对于深度代理(deep agents)在上下文工程中的应用至关重要。深度代理通过文件系统工具访问文件系统,实现文件的读取、写入、编辑、列出和搜索等功能,以优化上下文工程。
上下文工程是将正确的信息填充到上下文窗口中,以便代理能够准确回答问题。代理在处理上下文时可能面临多种问题,如需要的上下文不在总上下文中、检索的上下文不包含所需上下文、检索的上下文远大于所需上下文等。
文件系统通过提供单一接口,允许代理灵活地存储、检索和更新无限量的上下文,从而解决这些问题。例如,在处理大量检索结果时,代理可以将结果写入文件系统,并在需要时智能地检索特定关键词,避免在对话历史中存储大量不必要的信息。对于需要大量上下文的情况,文件系统允许代理动态存储和检索信息,如将计划写入文件系统以便后续调用。
此外,文件系统还提供了一种替代语义搜索的方法,通过ls、glob和grep工具智能搜索上下文,这对于技术文档等缺乏语义信息的文件特别有效。文件系统还可以作为代理存储和更新自身指令的地方,使代理能够根据用户反馈动态调整其行为。

本文聚焦于人工智能领域中“Prompt Engineering”与“Context Engineering”的概念演变及其在 Agent 架构中的应用。
随着 AI 应用从简单交互向复杂智能体系统发展,仅优化静态指令已无法满足需求,“Context Engineering”应运而生,专注于动态构建和管理上下文。文章详细介绍了从 Prompt 到 Context 的转变,强调了 Context Engineering 在构建可扩展、高可靠性系统中的重要性。其核心技术包括 RAG(Retrieval-Augmented Generation)架构,通过索引和推理两个阶段,解决 LLM 的知识冻结、缺乏领域专有知识和幻觉问题。同时,探讨了 Context Stack 的概念,分析了向量数据库在 RAG 中的关键作用,并比较了主流向量数据库的选型考量因素。
此外,文章还涉及了高级分块策略、重排序技术以及智能体系统的上下文管理框架,包括 LangGraph 的工作流定义方法,展示了如何通过图结构实现复杂业务流程的编排。也展望了 Context Engineering 的未来趋势,包括 Graph RAG 的兴起、智能体自主性的增强以及对固定上下文窗口的超越。

文本指出面向对象编程(OOP)并未消失,而是从传统编程领域转移到了新的领域,如微服务架构。OOP的核心概念包括封装、继承和多态,旨在通过语言层面的强制机制减少组件间的信息流动,以降低软件功能交叉点出现的错误。然而,随着软件开发的复杂性增加,开发人员之间的信任降低,过程/网络边界成为了新的最高最厚的墙,取代了OOP。
在微服务架构中,原本的OOP概念被新的工具和技术所替代,例如OpenAPI模式取代了类型检查器,Docker Compose取代了服务工厂,Kubernetes取代了事件循环。这导致组件间通信的失败模式增多,需要通过序列化/反序列化库和内核调度器等进行处理,性能和效率受到影响。

一个用于浏览器自动化和数据提取的MCP工具。该服务器支持通过 Browserbase 和 Stagehand 实现云浏览器自动化,允许 LLM(Large Language Models)与网页交互、提取信息、截图和执行自动化操作。

一个全面的上下文工程模版,为人工智能编码助手构建上下文,让AI拥有从头到尾完成工作所需的信息。

ChatALL 支持同时与多个 AI 机器人交互,帮助用户快速找到最佳回答。它支持多种 AI 机器人,包括 360 智脑、文心一言、ChatGLM2、ChatGPT、Claude、Code Llama 等,覆盖不同技术架构和功能特点。工具提供快问模式、对话历史本地保存、高亮与删除答案等功能。

Quiver Quantitative 提供基于替代数据的股票研究平台,助力投资者做出明智交易决策。平台追踪国会议员股票交易、内部人士购买等动态,如参议员 Markwayne Mullin 和众议员 Pete Stauber 的股票交易记录,以及多位公司高管的股票购买行为。其数据涵盖国会交易、内部交易、政府合同、企业游说等多个领域,为用户提供实时数据支持。Quiver 提供免费和付费两种计划,免费计划可体验平台基础功能,付费计划则包括策略跟踪、数据样本导出等高级功能,且新用户可享受 7 天或 30 天免费试用。

Tidyread 是一款利用 AI 技术帮助用户整理和提炼资讯的工具。它以 Recipe(简报分组)为核心,用户可定制专属 RSS feeds 和摘要 Prompt,AI 会按设定生成摘要简报并定时推送,提升阅读效率,减少信息过载压力。用户反馈积极,认为其能节省时间、准确总结内容,且界面友好。此外,它还支持 AI 过滤功能,可剔除不感兴趣的内容。

Google 推出了 Google Antigravity,一个新的以代理为中心的开发平台,利用 Gemini 3 的高级推理和工具使用能力,使开发者能够以任务为导向进行开发。

AI 模型正在深刻改变软件开发生命周期(SDLC),其推理能力不断提升,目前已能完成长达 2 小时 17 分钟的连续工作,并且任务长度每七个月翻倍。AI 编码工具已从简单的代码自动补全发展为能够生成完整文件、搭建项目框架、将设计转化为代码的智能代理。这些工具通过统一上下文、结构化工具执行、持久项目记忆和评估循环等功能,显著提升了开发效率。在规划阶段,AI 代理能够快速分析需求、识别依赖关系并估算难度;在设计阶段,可快速搭建原型、实现设计到代码的转换;在构建阶段,能够生成完整功能的代码,包括数据模型、API、UI 组件、测试和文档;在测试阶段,帮助生成测试用例并保持测试更新;在代码审查阶段,提供初步审查并识别关键问题;在部署与维护阶段,协助分析日志、识别异常指标并提出修复建议。工程师可以将更多精力集中在架构设计、复杂问题解决和质量把控上,而将重复性任务交给 AI 代理处理。

内容围绕半导体物理的基础知识展开,包括半导体的基本概念、晶体结构、半导体结、有限势垒量子阱、辐射复合、载流子输运、态密度、边发射激光器、垂直腔面发射激光器(VCSELs)、光子晶体、晶体生长、制造与加工以及光刻技术等。这些内容涵盖了半导体激光器的核心原理和技术要点,对于理解数字音频播放等应用中的半导体器件具有重要意义。

一份为程序员准备技术面试的免费指南,由有谷歌和亚马逊工程师参与的团队创建。它提供了从申请工作到通过面试再到薪资谈判的全过程指导。该指南包含精心策划的内容,如算法深度解析、系统设计面试准备、行为面试准备等,还提供面试作弊表和实践问题。它还介绍了如何准备一份适合 FAANG 公司的简历,以及如何优化和测试简历。此外,还有关于如何选择公司和工程级别的指南。
2025-11-17 08:00:00
周刊内容: 对一周内阅读的资讯或技术内容精品(个人向)进行总结,分类大致包含“业界资讯”、“技术博客”、“开源项目”和“学习资源”等。
更新时间: 周一
历史收录: 技术周刊合集
订阅方式: 微信公众号“肖恩聊技术”,除周刊外还有更多原创技术博文,欢迎关注👏🏻~

流量劫持就是通过不正当的手段,将用户试图访问A网站或使用A服务的网络请求,恶意地引导到B网站或服务,或者在原请求中插入额外的信息(比如广告)。
可以把它想象成:您本来要开车去一家指定的超市(A网站),但有人在路牌上做了手脚,或者假扮成交警,把您引导到了另一家他们控制的商店(B网站)。
劫持可以在上网路径的多个环节发生:
劫持的目的无非是利益。主要包括:强推广告赚取佣金;钓鱼诈骗,盗取你的银行账号密码;收集数据,分析你的隐私和浏览习惯;传播病毒木马,进一步控制你的设备。
最有效防御方式就是:认准网址开头的“https://”和浏览器地址栏里的“小锁”标志。这表示你与网站之间的通信是加密的。此外,为家里的路由器设置一个强密码,并使用像Cloudflare或谷歌提供的公共DNS服务,都能大大增强你的“防劫持”能力。

OpenAI于2025年11月12日宣布升级GPT-5系列,推出GPT-5.1 Instant和GPT-5.1 Thinking。GPT-5.1 Instant更温暖、智能且善于遵循指令,能以更有趣的方式提供清晰有用的信息,还首次引入适应性推理,面对复杂问题时会思考后再回答,从而提供更全面、准确的答案,同时保持快速响应。GPT-5.1 Thinking在复杂任务上更持久,简单任务上更快,减少了术语和未定义词汇的使用,使输出更易于理解。此次升级还引入了更直观的控制选项,用户可以根据自己的需求调整ChatGPT的响应风格,如新增了Professional、Candid和Quirky等风格选项。GPT-5.1 Instant和GPT-5.1 Thinking将逐步向所有用户开放,企业用户和教育用户将提前获得访问权限。此外,OpenAI还计划将GPT-5.1引入API,为开发者提供更多选择。

Valve即将推出的Steam Machine 是一款性能强大的小型 PC 游戏设备,其性能是 Steam Deck 的 6 倍以上,能够运行 Steam 库中的所有游戏。它搭载了优化的操作系统 SteamOS,具备“即插即玩”的特性,同时保留了 PC 的强大功能和灵活性。机身设计小巧,低温且静音运行,适合各种放置环境。硬件配置上,采用分离式半定制的 AMD 桌面级 CPU 和 GPU,支持超级分辨率锐画技术,能够以 4K 分辨率、60 FPS 的帧率流畅运行游戏。

火绒安全实验室发现,包括成都奇鲁科技(旗下有鲁大师)在内的多家软件厂商通过云控配置方式构建大规模推广产业链,远程开启推广模块实现流量变现。这些厂商利用云端下达配置指令,动态控制软件的推广行为,且运用多种技术对抗手段阻碍安全分析与行为复现。它们未充分告知用户,通过伪装成正规应用的方式,与用户“捉迷藏”,使用户难以识别并定位真正的推广源头,还规避网络舆论监督和公众审查。火绒安全已实现对此类云控推广模块的识别、拦截及查杀。

在雪球《方略》节目中,知名投资者段永平分享了他的个人成长、教育观念、企业经营等经历和理念。段永平出生于南昌,成长于农村,后在各地工作并定居加州。他强调父母给予的信任与安全感对其影响深远,这种成长环境让他习惯自主决策。在教育子女时,他也注重给予充分信任和设定边界,培养孩子的自觉性与安全感。
在企业经营方面,段永平讲述了步步高从功能机到智能机的转型危机。最初他不赞成做智能手机,但最终被团队说服,因为智能手机个性化强,有机会做出差异化。在转型过程中,公司面临巨大危机,功能机销量下滑迅猛,公司亏损严重。但他强调信任与契约精神,即使在困境中也不让供应商与员工吃亏。最终,公司成功渡过危机。
段永平还分享了他对松下、诺基亚等企业的看法,以及自己早早放权、让团队自主决策的管理理念。他认为企业文化与创始人关系密切,要找到认同文化的人。他强调“本分、诚信、用户导向”的企业文化,以及“做对的事情和把事情做对”的价值观。他还提到,步步高的“不为清单”是在成长过程中不断积累形成的。在管理上,他早早放权,让团队自主决策,自己则更多地享受生活,这种管理方式在企业家中并不常见。

2025 年 11 月 10 日,伯克希尔·哈撒韦公司发布新闻稿,宣布沃伦·巴菲特将 1800 股 A 类股票转换为 270 万股 B 类股票,并捐赠给四个家族基金会,其中苏珊·汤普森·巴菲特基金会获捐 150 万股,其余三个基金会各获 40 万股。巴菲特表示,他将不再撰写公司年度报告或在年度会议上发言,但会通过年度感恩节信件与股东交流。年底格雷格·阿贝尔将接任公司负责人,巴菲特对其评价极高。
巴菲特在信中回顾了自己的人生经历,感恩在奥马哈的成长经历以及诸多幸运之处,同时提到计划加快对子女基金会的捐赠,以确保他们在他健在时更好地管理和分配财富。他对伯克希尔的未来充满信心,认为阿贝尔是处理公司事务的最佳人选,公司前景总体优于平均水平。他还提醒股东,股价可能会大幅波动,但美国经济和伯克希尔的股票最终都会复苏。巴菲特建议人们不要纠结于过去的错误,而是要从中学习并不断改进,选择正确的榜样并模仿他们,通过帮助他人来实现伟大。

2025年被称为“智能体之年”,AI智能体开始迈入现实世界,但是否能成为通用智能体仍是未知。目前对AI模型的评估已从单个回复打分转变为评估其执行多步骤任务的能力,强化学习(RL)环境成为模型训练和测试的重要场所。在RL环境中,9个AI模型执行了150项任务,即使是GPT-5和Claude Sonnet 4.5等领先模型,失败率也超过40%。文章分析了构建逼真RL环境的要素,以及智能体能力金字塔,指出AI模型需先掌握基础能力,才能逐步发展更高阶能力,最终实现常识推理,但目前模型在常识推理方面仍存在明显差距,距离实现通用强智能体还有很长的路要走。

文章详细介绍了如何通过“提示工程”来提高AI模型(如Claude)的输出质量。提示工程是通过精心设计的指令来引导AI模型产生更符合用户需求的输出。
文章首先介绍了提示工程的基本技巧,包括明确和清晰地表达指令、提供上下文、具体化需求、使用示例以及允许AI表达不确定性。接着,文章探讨了高级技巧,如预填充AI的响应、思维链提示、控制输出格式和提示链。此外,文章还提供了常见问题的解决方法,例如输出过于通用、偏离主题、格式不一致、任务过于复杂以及AI编造信息等问题。同时,文章提醒用户避免一些常见的错误,如过度工程化、忽视基础、假设AI能读懂心思、同时使用所有技巧以及忘记迭代。文章还讨论了在处理长内容时的提示工程考虑因素,强调了任务分解的重要性。
最后,文章指出,一个好的提示是能够以最少的必要结构可靠地实现目标的提示,并建议用户从核心技巧开始,逐步掌握高级技巧,以提高与AI模型的交互效果。

一个从0实现的创新型 多智能体 舆情分析系统,破除信息茧房,还原舆情原貌,预测未来走向,辅助决策。用户只需像聊天一样提出分析需求,智能体开始全自动分析 国内外30+主流社媒 与 数百万条大众评论。

简单的舆情监控分析 - 多平台热点聚合+基于 MCP 的AI分析工具。监控35个平台(抖音、知乎、B站、华尔街见闻、财联社等),智能筛选+自动推送+AI对话分析(用自然语言深度挖掘新闻:趋势追踪、情感分析、相似检索等13种工具)。

LocalAI是免费的开源OpenAI替代品,兼容OpenAI等API规范,可在消费级硬件上运行,支持多种模型家族,无需GPU。

Nakora提供的GitHub仓库可见性分析服务。通过智能主题标签推荐来提高项目在GitHub搜索、Google和大型语言模型中的可见性。它帮助开发者优化仓库的标签,提升搜索排名和可发现性,并通过案例研究展示了如何通过优化标签使仓库获得更多关注。
列出了一系列与Claude Code相关的资源,包括但不限于命令行工具、文档镜像、工作流指南、IDE集成、使用监控器、协调器、状态行、钩子、输出样式、斜杠命令、版本控制与Git、代码分析与测试、上下文加载与预热、文档与变更日志、CI/部署、项目与任务管理、杂项、CLAUDE.md文件、语言特定、领域特定、项目脚手架与MCP、替代客户端以及官方文档。
2025-11-10 08:00:00
周刊内容: 对一周内阅读的资讯或技术内容精品(个人向)进行总结,分类大致包含“业界资讯”、“技术博客”、“开源项目”和“学习资源”等。
更新时间: 周一
历史收录: 技术周刊合集
订阅方式: 微信公众号“肖恩聊技术”,除周刊外还有更多原创技术博文,欢迎关注👏🏻~

SKT / T1 队史第六座召唤师奖杯,也是 29 岁的 Faker 职业生涯第六次登顶,进一步巩固了其“英雄联盟最高的山、最长的河”的竞技地位。
即便你不是Faker的粉丝,即便你不喜欢韩国战队,但你也不得不承认,Faker是值得敬佩的。在经历了2017年到2022年的起起伏伏之后,几乎所有人都认为Faker不可能再回到巅峰了。但他用一个三连冠回应了所有人,他就是英雄联盟里的乔丹,当之无愧的GOAT!

苹果上线网页版App Store,用户可在各类设备浏览应用,新版本兼作搜索入口,按类别或平台分区,但暂不能直接下载应用。然而,开发者发现App Store前端源代码因未移除sourcemap配置而暴露,引发热议。部分开发者认为这是苹果质量下降的体现,但也有开发者指出前端代码暴露并无大碍,且苹果工程文化强调“能跑就先上线”,后续再解决问题。

2025年11月5日,小鹏在第七届科技日上发布新一代人形机器人IRON。该机器人拟人化程度高,拥有仿人结构和22个自由度的灵巧手,搭载3颗图灵AI芯片,算力达2250TOPS,配备全固态电池,实现极致轻量化与安全。它还搭载小鹏自研物理世界大模型体系,具备实时感知、理解与反馈能力。IRON将优先进入商业场景服务,并与宝钢合作探索工业应用,同时开放SDK共建应用生态。

Kimi K2 Thinking,一款开源的思考模型,具备卓越的推理、搜索、编码、写作等能力,在多个基准测试中表现优异。它能在无人干预的情况下执行200至300次连续工具调用,通过工具使用进行推理,解决了复杂问题。Kimi K2 Thinking已上线kimi.com,并可通过API访问。它在推理、编码和代理能力评估中创下新纪录,展示了强大的泛化能力。此外,Kimi K2 Thinking在创意写作、实用写作和个人情感问题处理上也有显著提升。

文章探讨了编译器开发者在选择编译目标时的多种选项。
编译器可以直接输出机器代码或汇编代码,如Tiny C Compiler和Turbo Pascal。但开发者需要深入了解目标架构的指令集和寄存器分配等细节。现代编译器通常先将源代码转换为语言无关的中间表示(IR),再生成机器代码。LLVM是最著名的工具之一,被Rust、Swift等语言的编译器使用。GCC通过其GIMPLE IR也是一种选择,还有Cranelift、QBE和libFIRM等其他选项。
另外,可以将代码转换为另一种高级语言,如C、C++、JavaScript、Lua或Lisp方言,利用这些语言的编译器/运行时和工具链。编译到虚拟机的字节码是常见选择,如Java Virtual Machine (JVM)、Common Language Runtime (CLR)和BEAM等。WebAssembly是一种新的可移植二进制指令格式,被Rust、C/C++等语言支持。
元跟踪和元编译框架用于构建自定义JIT编译器,如PyPy和GraalVM/Truffle。非常规目标包括Brainfuck、Lambda calculus、SKI combinators、JSFuck和Postscript等,用于学术、艺术或测试边界。

这篇文章讲述了作者在撰写关于技术发明的书籍过程中,努力寻找和确认各种硬件和软件发明者的经历。作者花费了10000多个小时来创建一个准确的记录,通过采访和研究,揭示了如AIFF音频标准、TIFF图像格式等背后的故事。特别提到了TIFF的创造者Stephen Carlsen,作者通过各种途径最终找到了他,并确认了TIFF的发明过程。
文章最后提到Stephen Carlsen的去世,以及作者对他工作的认可和纪念。作者通过编辑Wikipedia页面,将TIFF的创造者明确为Stephen Carlsen,以纪念他对技术的贡献。

文章深入探讨了游戏设计的本质,认为游戏设计的核心在于让玩家通过解决问题获得成就感,而非单纯的娱乐。游戏设计可归纳为十二个步骤,涵盖问题与玩具的关系、预测与不确定性、游戏循环、反馈机制、变化与升级、节奏与平衡等多个方面。
游戏中的问题应广泛定义,任何需要玩家思考和解决的挑战都可视为问题,而玩具则是没有明确目标的系统。游戏设计应从构建有趣的玩具开始,再逐步引入目标。游戏本质上是围绕不确定性构建的系统,玩家通过预测未来来克服挑战。好的游戏和故事都具有不可预测性,这种不确定性与多巴胺的释放相关,但机制复杂。
游戏循环是玩家反复遇到的核心问题,分为操作循环和进展循环。游戏设计应确保玩家在循环中逐渐减少不确定性,通过不断变化的情境来保持玩家的兴趣。反馈是玩家学习和进步的关键,良好的反馈应是愉悦的、信息丰富的。游戏设计不应局限于单一问题情境,而应通过变化和升级来提供多样化的挑战。
游戏的节奏和平衡对于玩家的学习和体验至关重要,理想的节奏曲线类似于上升的正弦波。游戏由多个相互关联的循环组成,这些循环可以形成复杂的系统和经济。游戏设计的独特之处在于创造有趣的问题,这些问题可以来自数学、人际互动或身体技能等多个领域。
游戏的包装和体验层,包括故事、艺术、音乐等,对玩家的学习和感知有着深远的影响。玩家玩游戏的动机多种多样,取决于个人的兴趣、经历和心理特征。了解目标受众的动机有助于设计出更符合他们需求的游戏。尽管游戏设计的基本原理相对简单,但每个方面都涉及到多个领域的深入知识,需要综合运用这些知识,并在实践中不断探索和创新。

NocoBase 是一个可扩展的 AI 驱动的无代码平台,具有数据模型驱动、AI 员工集成、所见即所得易用性以及插件式架构等特色。

Cognee通过其独特的ECL(提取、认知化、加载)管道,将各种类型的数据转换为AI代理的持久化和动态记忆。

Agent Lightning 是微软开源的 AI 代理训练工具,可零代码更改优化多种框架的代理,支持强化学习等算法。其架构简洁,通过收集事件并同步至中心枢纽,让算法学习后更新资源,实现持续改进。

HandBrake 是一款开源工具,由志愿者开发,用于将几乎任何格式的视频转换为多种现代且广泛支持的编码格式。

Affinity 是一款免费的多功能设计和照片编辑软件,支持矢量、像素和布局设计,可定制工作空间,具备高性能和非破坏性编辑功能,提供专业工具,兼容多种文件格式,支持macOS和Windows系统,未来将推出iPad版本。

SciencePedia 是一个开放、协作、可信的科学知识库,致力于构建人类的“科学知识宇宙”。我们以“学科”为脉络,以“知识点”为最小单元,追求科学知识的可获取、结构化、可验证与动态更新。

一本全面、实践导向的教科书,旨在帮助读者从系统层面理解和构建机器学习系统。它不仅涵盖了理论基础,还提供了丰富的实践项目和社区支持,适合对机器学习系统感兴趣的学生、工程师和研究人员。

精选整理的使用 RAG、AI 智能体、多智能体团队、MCP、语音智能体等技术构建的 Awesome LLM 应用集合。

可借鉴的投资经验,实用的交易方法,探索炒股之道。
2025-11-03 08:00:00
周刊内容: 对一周内阅读的资讯或技术内容精品(个人向)进行总结,分类大致包含“业界资讯”、“技术博客”、“开源项目”和“学习资源”等。
更新时间: 周一
历史收录: 技术周刊合集
订阅方式: 微信公众号“肖恩聊技术”,除周刊外还有更多原创技术博文,欢迎关注👏🏻~

周末去大理参加了朋友的婚礼,真是一个好地方啊,苍山洱海,后面有机会再去短住一下。

埃隆马斯克旗下的人工智能公司 xAI 日前基于 Grok AI 人工智能模型推出维基百科的竞争产品:Grokipedia 这款百科类产品完全由人工智能生成内容,而非维基百科这样由人类编辑和人类审阅。
Grokipedia 的核心就是基于人工智能技术,埃隆马斯克曾抨击过维基百科的词条内容由于人类撰写和人类审阅因此部分存在偏见,而 Grokipedia 比维基百科拥有更少的偏见。

谷歌宣布从2026年10月发布的Chrome 154开始,Chrome浏览器将默认启用“始终使用安全连接”设置,即在首次访问没有HTTPS的公共网站时会要求用户授权。此举旨在防止攻击者劫持导航,保护用户免受恶意软件、针对性利用或社会工程学攻击。

新版本推出了新的编码模型 Composer 和代理界面,支持多代理并行运行。浏览器功能现全面可用,可嵌入编辑器中。改进了代码审查、沙盒终端、团队命令等功能,并新增语音模式。性能方面,通过优化语言服务器协议,大幅提升了加载和使用效率,还修复了内存泄漏问题。此外,还改进了计划模式、提示 UI、代理工具等,企业版新增了沙盒终端的管理员控制、钩子的云分发和审计日志功能。

文章探讨了动物体型大小对生物形态和生理功能的影响。文章指出,体型大小对动物的骨骼强度、重力影响、表面张力、生理需求等都有重要影响。例如,大型动物的骨骼需要更粗壮以支撑体重,小型动物则几乎不受重力影响。昆虫等小型动物需要面对表面张力的问题,而大型动物需要更多的氧气和食物来维持生命活动。文章还讨论了飞行生物的体型限制,指出大型飞行生物主要依靠上升气流来保持飞行。此外,大型动物更容易保持体温,视觉能力更强。作者将这些生物学原理类比到人类社会和政治组织,认为社会的规模也存在一个最优值,完全的社会主义可能在小国可行,但在大国则难以实现。

uv是由Astral开发的开源工具,旨在简化Python的安装、虚拟环境管理和依赖同步。它用Rust编写,速度快且兼容多种操作系统。安装uv非常简单,uv也不会干扰现有Python环境。
作者在开发时发现uv极大地简化了多操作系统下的Python安装管理,确保所有开发者使用相同的Python环境,提高开发效率。

文章是大淘宝技术团队关于利用AI技术提升研发效能的实践报告。文章指出,尽管AI在代码生成效率上有显著提升,但在企业级应用的质量保障方面仍面临挑战。团队聚焦于高频、重复的非业务需求场景,如AB实验下线和Switch开关治理,设计了一套高准确率的AICoding工作流。该工作流融合了MCP、A2A和AG-UI三大协议,基于Single-Agent架构构建智能生码系统,通过精细化提示词工程和动态上下文注入,实现了任务的自动化生成与发布。
在模型选择上,团队调研了Claude4和Qwen3-Coder等模型,最终选择Qwen3-Coder作为高安全级别仓库的兜底选择。通过优化提示词设计,结合业务知识和动态上下文信息,显著提升了模型执行的准确性和稳定性。实际应用中,AB实验下线和Switch开关治理工作流已成功上线,AI治理效率相比手动治理提升了70%。文章最后强调,AI在研发效能提升领域的应用前景广阔,团队将继续探索和推动技术进步。

gac利用LLM技术,为开发者提供了一个智能、高效且安全的方式来生成Git提交信息。它不仅支持多种语言和格式,还提供了丰富的交互式功能和内置安全措施,极大地简化了提交信息的生成过程。

PandaWiki 是一款 AI 大模型驱动的开源知识库搭建系统,帮助你快速构建智能化的 产品文档、技术文档、FAQ、博客系统,借助大模型的力量为你提供 AI 创作、AI 问答、AI 搜索等能力。

Dayflow是一个专注于隐私保护的macOS应用程序,它通过记录屏幕活动并利用人工智能生成用户日常活动的时间线。它提供了自动时间线生成、低资源消耗、分心亮点等功能,同时允许用户选择云服务或本地模型进行AI处理。

语鲸(LingoWhale)是基于深言科技大模型能力的一款AI阅读工具,通过智能总结、问答、思维导图等功能,帮助用户快速把握文章核心内容和结构。工具支持多端同步,无论是网页端、移动端还是插件,能提供高效的阅读体验。语鲸适合需要处理大量文档和信息的用户,提升阅读和信息整理效率。

Minimax增强版音乐生成模型,能生成最长5分钟歌曲。

课程涵盖了多种编程语言和技术,如AI、JavaScript、Python、React、CSS、HTML等。课程分为不同难度级别,包括新手入门和进阶提升。每个课程都有详细的课程内容、学习时长和目标,旨在帮助学习者掌握从基础到高级的编程技能,适合不同阶段的学习者选择适合自己的课程进行学习。

Google Skills 是谷歌推出的AI技能学习平台。平台整合Google Cloud、DeepMind、Gemini AI团队及Google Education的近3000门课程、实验室及认证资源,覆盖AI基础、生成式AI、数据分析等领域。平台面向全职场人群,支持零门槛接入,每月免费提供35个学习点数用在实操实验。平台提供从入门到专业的学习路径,通过认证体系与企业招聘通道直接助力就业,推动AI技能的普及和教育的普惠化。
2025-10-27 08:00:00
周刊内容: 对一周内阅读的资讯或技术内容精品(个人向)进行总结,分类大致包含“业界资讯”、“技术博客”、“开源项目”和“学习资源”等。
更新时间: 周一
历史收录: 技术周刊合集
订阅方式: 微信公众号“肖恩聊技术”,除周刊外还有更多原创技术博文,欢迎关注👏🏻~

1024程序员节(1024 Programmer's Day),又称“码农节” 、中国程序员节,指每年10月24日是中国广大程序员的共同节日 。
程序员节起源于俄罗斯 。2009年,“9月13日程序员节”成为俄罗斯的一个正式节日。 除俄罗斯之外,其他国家的一些程序员社区也会庆祝这个节日。 而1024这个特殊的数字,以及它所代表的互联网亚文化,推动了1024程序员节的诞生 ,中国程序员们提出把10月24日定为中国的程序员节。
从2015年起,每年10月24日被传智播客定义为程序员节。 1024是程序员熟悉的数字,也可以说是程序员的一个代表。 1024是2的十次方,二进制计数的基本计量单位之一,是程序员每天都在打交道的数字。同时,1024MB是1GB,而1GB的谐音也有一级棒的意思。

2025年10月19日晚11:48至10月20日下午2:20,亚马逊DynamoDB服务在北弗吉尼亚(us-east-1)区域发生服务中断。事件分为三个阶段:DynamoDB API错误率上升,导致客户及依赖服务无法建立新连接;网络负载均衡器(NLB)因健康检查失败导致连接错误增加;新EC2实例启动失败,部分新启动实例存在连接问题。
DynamoDB中断由自动化DNS管理系统潜在缺陷引起,导致区域端点DNS记录出错且无法自动修复。工程师在10月20日凌晨1:15识别问题根源,并在2:25 AM恢复所有DNS信息。其他AWS服务如Lambda、ECS、EKS、Fargate、Amazon Connect、STS、AWS Management Console、Redshift和AWS Support Console均受影响。AWS采取改进措施,包括修复DynamoDB DNS管理系统、为NLB添加速度控制机制、改进EC2数据传播系统的节流机制等,以防止类似事件再次发生。

国家安全机关破获美国国家安全局针对中国国家授时中心的重大网络攻击案,粉碎其窃密和破坏图谋,守护“北京时间”安全。美国安局的网攻活动蓄谋已久、手段复杂,包括控制手机终端、入侵计算机、部署新型网络作战平台等。美国还强推网络霸权,持续针对多国实施网攻,同时贼喊捉贼,渲染“中国网络威胁论”。国家安全机关提示关键基础设施运营者和公民要履行防范责任,支持配合网络反间谍工作。

ChatGPT Atlas 是由 OpenAI 开发的一款 macOS 应用程序,专为提升网页浏览体验而设计。它通过集成 ChatGPT 功能,为用户提供了一系列强大的工具。用户可以在任意网页窗口开启 ChatGPT 边栏,对网页内容进行摘要、对比或分析,并从上次离开的位置继续操作。ChatGPT 代理还能与网页互动,代用户完成任务,如预订旅行。此外,用户可以在邮件、日历或文档中突出显示文本,一键获取 ChatGPT 的协助。

本文探讨了AI浏览器中的间接提示注入问题,指出这并非个例,而是整个AI浏览器类别面临的系统性挑战。研究发现,Perplexity的Comet助手允许用户对网站截图并提问,攻击者可在图像中嵌入几乎看不见的恶意指令,这些指令被提取后会作为命令传递给LLM,从而绕过传统的文本输入清理。Fellou浏览器虽对隐藏指令攻击有一定抵抗力,但仍将网页内容视为LLM的可信输入,攻击者可在自己的网站上嵌入恶意可见指令,当用户要求AI助手访问该网页时,浏览器会将网页内容和用户查询一起传递给LLM,从而覆盖或修改用户的意图,导致AI恶意使用其工具。文章呼吁对AI浏览器的安全性进行更深入的研究和改进,并建议在实现全面安全改进之前,将代理浏览与常规浏览隔离,并仅在用户明确触发时执行代理浏览操作。

文章探讨了程序员身份认同危机,以及人工智能(AI)和大型语言模型(LLMs)对编程文化和程序员职业的影响。
作者Simon Højberg是一位资深前端工程师,对编程充满热情,将编程视为一种艺术和身份认同。他描述了编程的乐趣,将文本编辑器Vim比作自己的工作室,在这里他可以沉浸于代码,享受解决问题的快感。文章回顾了20世纪50年代末MIT的黑客文化,强调了早期黑客对编程的热情和追求“正确的事物”(The Right Thing)的理念。这种文化传承至今,程序员们依然追求代码的优雅和简洁,并乐于分享自己的知识。
然而,随着AI和LLMs的发展,编程的未来变得不确定。一些人认为未来的软件开发将不再依赖于传统的编程技能,而是更多地依赖于AI生成的代码。这种趋势被称为“vibe-coding”,它让程序员更多地参与规格说明书的编写,而不是直接编写代码。作者担心,这种趋势会导致程序员的技能和劳动被贬值,他们的身份可能会从“程序员”转变为“规格工程师”。
文章指出,管理层正在推动使用LLMs,这可能会削弱程序员对工具的自主选择权,影响他们的创造力。LLMs的输出往往是不确定的,这与程序员对确定性和可预测性的偏好相冲突。此外,过度依赖LLMs可能会导致团队合作的减少,程序员可能会更倾向于与机器交流,而不是与同事合作。这不仅会削弱团队合作,还会增加代码审查的负担,因为代码的作者可能对代码的质量缺乏责任感。
作者强调,深入理解代码库和问题域是编写高质量软件的关键。通过不断尝试和改进,程序员可以发现更好的解决方案。而AI生成的代码往往缺乏这种深度和迭代过程。文章最后呼吁对AI的炒作保持批判性思维,不要轻易接受AI公司所宣传的未来愿景。作者认为,人类的创造力和协作精神比机器更重要,我们应该珍惜和保护我们的编程工艺。

XCodeReviewer 是一款基于大语言模型(LLM)的智能审计工具,支持 GPT、Claude、Gemini、通义千问、DeepSeek、Ollama 等十余主流 AI 模型。它能够自动检测代码中的安全漏洞、性能问题和代码异味,显著提升代码质量与安全性。

DeepSeek-OCR 是一个开源的视觉文本压缩模型,由 deepseek-ai 团队开发。它支持多种分辨率模式,包括 Tiny、Small、Base 和 Large,以及动态分辨率模式 Gundam。该模型可通过 vLLM 和 Transformers 进行推理,支持将文档转换为 markdown、图像 OCR、无布局 OCR、解析文档中的图像等多种提示。

MineContext 是一个开源的、主动的情境感知 AI 伙伴,致力于为用户的工作、学习和创作带来清晰和效率。它通过截图和内容理解(未来支持多源多模态信息)来观察和理解用户的数字世界情境,并基于情境工程框架主动提供高质量信息。该工具强调隐私保护,数据默认本地存储,并支持本地 AI 模型。它具备四大关键特性:轻松收集、智能重现、主动交付和情境工程架构。

新概念英语在线点读,点句即读、连续播放。